学院简介
历史沿革
现任领导
组织机构
新闻动态
思想道德与法治教研室
中国近现代史纲要教研室
毛泽东思想和中国特色社会主义理论体系概论教研室
习近平新时代中国特色社会主义思想概论教研室
马克思主义基本原理教研室
形势与政策教研室
工作动态
制度文件
学习实践
通知公告
第二课堂
招生信息
培养工作
导学团队
学科简介
学术机构
学术之声
研究成果
学生事务
学生活动
空间预约
书刊借阅
外出请假
下载中心
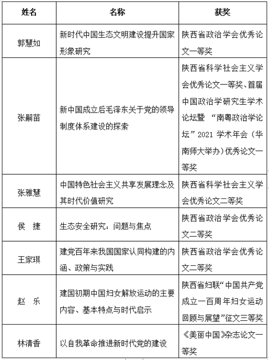
(通讯员 侯捷 郭慧如 张嗣苗)近期,学院研究生在多个学术团体和机构举办的学术征文中获奖。
据悉,近年来学院启动了研究生教育综合改革,出台了研究生学术会议资助制度、研究生创新基金配套制度,修订完善了研究生培养方案和培养体系,全面提高研究生培养质量和水平。近期我院研究生在多个学术团体和机构举办的学术征文中获奖是研究生教育综合改革的重要成果。
【关闭】